- 首页
- 其他公文材料二
/
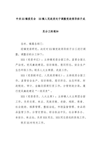
【七哥公文】2024年:中共XX镇委员会 XX镇人民政府关于调整党政领导班子成员分工的通知+更多免费公文+VX:QiGeGongWen2024
docx
【七哥公文】2024年:中共XX镇委员会 XX镇人民政府关于调整党政领导班子成员分工的通知+更多免费公文+VX:QiGeGongWen2024
发布 2025-09-10 12:46:17
阅读 1007
大小 12.65 KB
收藏
手机查看
温馨提醒: 升级
VIP 免费浏览,您当前
未登录
温馨提醒: 您需要支付
¥1.00 元后才能查看这篇内容
发表评论 取消回复