- 首页
- 其它公文材料六
/
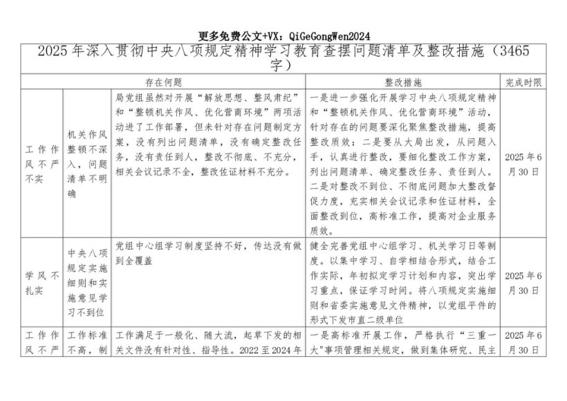
【七哥公文】2025年:2025年深入贯彻中央八项规定精神学习教育查摆问题清单及整改措施.+更多免费公文+VX:QiGeGongWen2024+更多免费公文+VX:QiGeGongWen2024
docx
【七哥公文】2025年:2025年深入贯彻中央八项规定精神学习教育查摆问题清单及整改措施.+更多免费公文+VX:QiGeGongWen2024+更多免费公文+VX:QiGeGongWen2024
发布 2025-09-10 13:35:33
阅读 1006
大小 20.65 KB
收藏
手机查看
温馨提醒: 升级
VIP 免费浏览,您当前
未登录
温馨提醒: 您需要支付
¥1.00 元后才能查看这篇内容
发表评论 取消回复