- 首页
- 其它公文材料十六
/
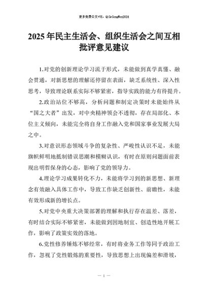
【七哥公文】2026年:2025年民主生活会、组织生活会之间互相批评意见建议_副本+更多免费公文+VX:QiGeGongWen2024
doc
【七哥公文】2026年:2025年民主生活会、组织生活会之间互相批评意见建议_副本+更多免费公文+VX:QiGeGongWen2024
发布 2026-01-21 15:41:34
阅读 1004
大小 26 KB
收藏
手机查看
温馨提醒: 升级
VIP 免费浏览,您当前
未登录
温馨提醒: 您需要支付
¥1.00 元后才能查看这篇内容
发表评论 取消回复