- 首页
- 其它公文材料十七
/
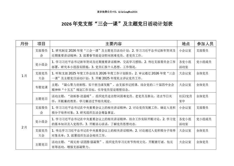
【七哥公文】2026年:2026年党支部“三会一课”及主题党日活动计划表+更多免费公文+VX:QiGeGongWen2024
docx
【七哥公文】2026年:2026年党支部“三会一课”及主题党日活动计划表+更多免费公文+VX:QiGeGongWen2024
发布 2026-02-03 17:53:56
阅读 1005
大小 27.98 KB
收藏
手机查看
温馨提醒: 升级
VIP 免费浏览,您当前
未登录
温馨提醒: 您需要支付
¥1.00 元后才能查看这篇内容
发表评论 取消回复