- 首页
- 其它公文材料十三
/
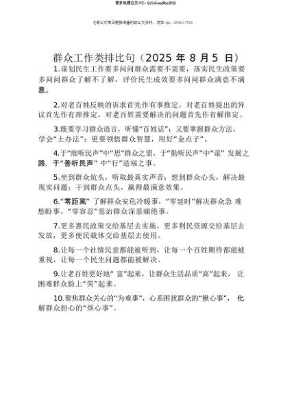
【七哥公文】2025年:【七哥公文】群众工作类排比句(2025年8月5日)+更多免费公文+VX:QiGeGongWen2024+更多免费公文+VX:QiGeGongWen2024
docx
【七哥公文】2025年:【七哥公文】群众工作类排比句(2025年8月5日)+更多免费公文+VX:QiGeGongWen2024+更多免费公文+VX:QiGeGongWen2024
发布 2025-10-09 16:11:09
阅读 1006
大小 20.07 KB
收藏
手机查看
温馨提醒: 升级
VIP 免费浏览,您当前
未登录
温馨提醒: 您需要支付
¥1.00 元后才能查看这篇内容
发表评论 取消回复