- 首页
- 其它公文材料十三
/
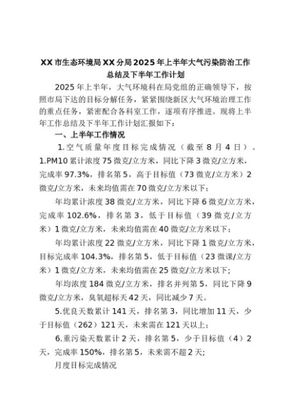
【七哥公文】2025年:XX市生态环境局XX分局2025年上半年大气污染防治工作总结及下半年工作计划+更多免费公文+VX:QiGeGongWen2024
doc
【七哥公文】2025年:XX市生态环境局XX分局2025年上半年大气污染防治工作总结及下半年工作计划+更多免费公文+VX:QiGeGongWen2024
发布 2025-10-10 20:05:46
阅读 1007
大小 15 KB
收藏
手机查看
温馨提醒: 升级
VIP 免费浏览,您当前
未登录
温馨提醒: 您需要支付
¥1.00 元后才能查看这篇内容
发表评论 取消回复