Toggle navigation
网盘预览
首页
热门分类
党组学习系列
组织生活系列
领导讲话系列
署名文章系列
专题合集系列
时令材料系列
交流发言系列
工作总结系列
公文学习
七大报告系列
调研报告系列
述职报告系列
先进材料系列
务实手册系列
实用文稿系列
党建原创系列
学习教育系列
排比句
实用材料
其他公文材料
规章办法
入党范文
经验材料
教育整顿
先进事迹
理论学习
计划总结
计划方案
工作汇报
情况汇报
工作报告
工作总结
讲话发言
演讲致辞
发言材料
领导讲话
开通会员
会员
中心
登录
注册
首页
其它公文材料十三
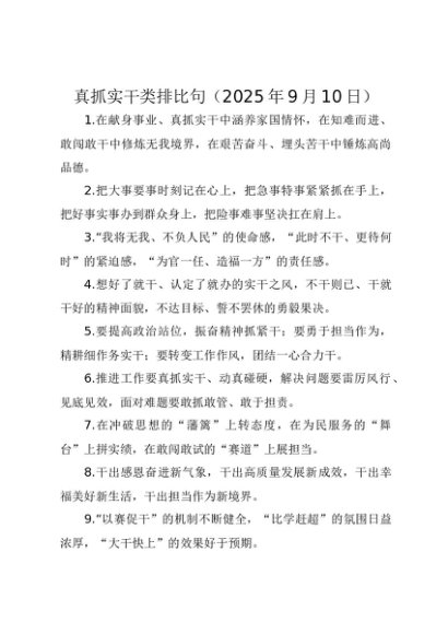
/ 【七哥公文】2025年:真抓实干类排比句(2025年9月10日)(1)+更多免费公文+VX:QiGeGongWen2024
docx
【七哥公文】2025年:真抓实干类排比句(2025年9月10日)(1)+更多免费公文+VX:QiGeGongWen2024
发布 2025-10-10 20:11:01
阅读 1006
大小 17.65 KB
收藏
手机查看
VIP会员可免费下载与转存
开通会员
马上下载
剩余内容已隐藏,点击付费后查看
温馨提醒:
升级
VIP
免费浏览,您当前 未登录
升级VIP
温馨提醒:
您需要支付
¥1.00
元后才能查看这篇内容
微信支付
支付宝支付
点赞(
0
)
打赏
本文分类:
其它公文材料十三
本文标签:无
浏览次数:
1006
次浏览
发布日期:2025-10-10 20:11:01
本文链接:
https://qige.zhishifufei.com.cn/qitagongwencailiaoshisan/114545.html
上一篇 >
【七哥公文】2025年:2025年中秋、国庆节期间纠“四风”树新风工作总结_20250917_192237+更多免费公文+VX:QiGeGongWen2024
下一篇 >
【七哥公文】2025年:在集团“三化”建设年行动推进会暨纪检半年工作会上的讲话(1)+更多免费公文+VX:QiGeGongWen2024
【七哥公文】2026年:PPT:“两高”工作报告十大看点+更多免费公文+VX:QiGeGongWen2024
【七哥公文】2026年:XX银行2026年组织生活会个人对照检查材料+更多免费公文+VX:QiGeGongWen2024
【七哥公文】2026年:XX集团在2026年度工作会议上的讲话+更多免费公文+VX:QiGeGongWen2024
【七哥公文】2026年:PPT:把锤炼党性作为终身课题+更多免费公文+VX:QiGeGongWen2024
评论列表
共有
0
条评论
暂无评论
发表评论
取消回复
登录
注册新账号
联系客服
微信扫一扫咨询
微信公众账号
微信扫一扫加关注
发表
评论
返回
顶部
发表评论 取消回复