- 首页
- 其它公文材料十一
/
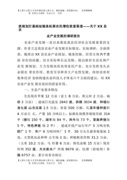
【七哥公文】2025年:抓规划打基础延链条 拓展农民增收致富渠道——关于XX县农业产业发展的调研报告+更多免费公文+VX:QiGeGongWen2024
docx
【七哥公文】2025年:抓规划打基础延链条 拓展农民增收致富渠道——关于XX县农业产业发展的调研报告+更多免费公文+VX:QiGeGongWen2024
发布 2025-09-30 11:54:10
阅读 1005
大小 63.39 KB
收藏
手机查看
温馨提醒: 升级
VIP 免费浏览,您当前
未登录
温馨提醒: 您需要支付
¥1.00 元后才能查看这篇内容
发表评论 取消回复