Toggle navigation
网盘预览
首页
热门分类
党组学习系列
组织生活系列
领导讲话系列
署名文章系列
专题合集系列
时令材料系列
交流发言系列
工作总结系列
公文学习
七大报告系列
调研报告系列
述职报告系列
先进材料系列
务实手册系列
实用文稿系列
党建原创系列
学习教育系列
排比句
实用材料
其他公文材料
规章办法
入党范文
经验材料
教育整顿
先进事迹
理论学习
计划总结
计划方案
工作汇报
情况汇报
工作报告
工作总结
讲话发言
演讲致辞
发言材料
领导讲话
开通会员
会员
中心
登录
注册
首页
热门分类
组织生活系列
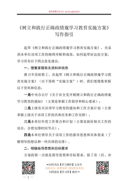
/ 专题教育│2026政绩观│02写作指引:【原创】如何撰写树立和践行正确政绩学习教育工作方案
docx
专题教育│2026政绩观│02写作指引:【原创】如何撰写树立和践行正确政绩学习教育工作方案
发布 2026-03-27 10:27:44
阅读 1002
大小 59.42 KB
收藏
手机查看
VIP会员可免费下载与转存
开通会员
马上下载
剩余内容已隐藏,点击付费后查看
温馨提醒:
升级
VIP
免费浏览,您当前 未登录
升级VIP
温馨提醒:
您需要支付
¥1.00
元后才能查看这篇内容
微信支付
支付宝支付
点赞(
0
)
打赏
本文分类:
组织生活系列
本文标签:无
浏览次数:
1002
次浏览
发布日期:2026-03-27 10:27:44
本文链接:
https://qige.zhishifufei.com.cn/zuzhishenghuoxilie/137207.html
上一篇 >
专题教育│2026政绩观│01上级精神:《关于在全党开展树立和践行正确政绩观学习教育的通知》有关内容及要求
下一篇 >
2026政绩观│06研讨发言:县人大常委会主任关于树立和践行正确政绩观的研讨心得体会
【七哥公文】2026年:党课PPT:学习贯彻中央经济工作会议精神,奋力谱写中国式现代化我市实践新篇(PPT)_副本+更多免费公文+VX:QiGeGongWen2024
【七哥公文】2026年:《之江新语》里的“政绩观”+更多免费公文+VX:QiGeGongWen2024
【七哥公文】2026年:在XX首期家庭美德公益班开幕式上的讲话:文以正心和家化人+更多免费公文+VX:QiGeGongWen2024
【七哥公文】2026年:在 XX 集团 2026 年党建工作会上的讲话_副本+更多免费公文+VX:QiGeGongWen2024
评论列表
共有
0
条评论
暂无评论
发表评论
取消回复
登录
注册新账号
联系客服
微信扫一扫咨询
微信公众账号
微信扫一扫加关注
发表
评论
返回
顶部
发表评论 取消回复